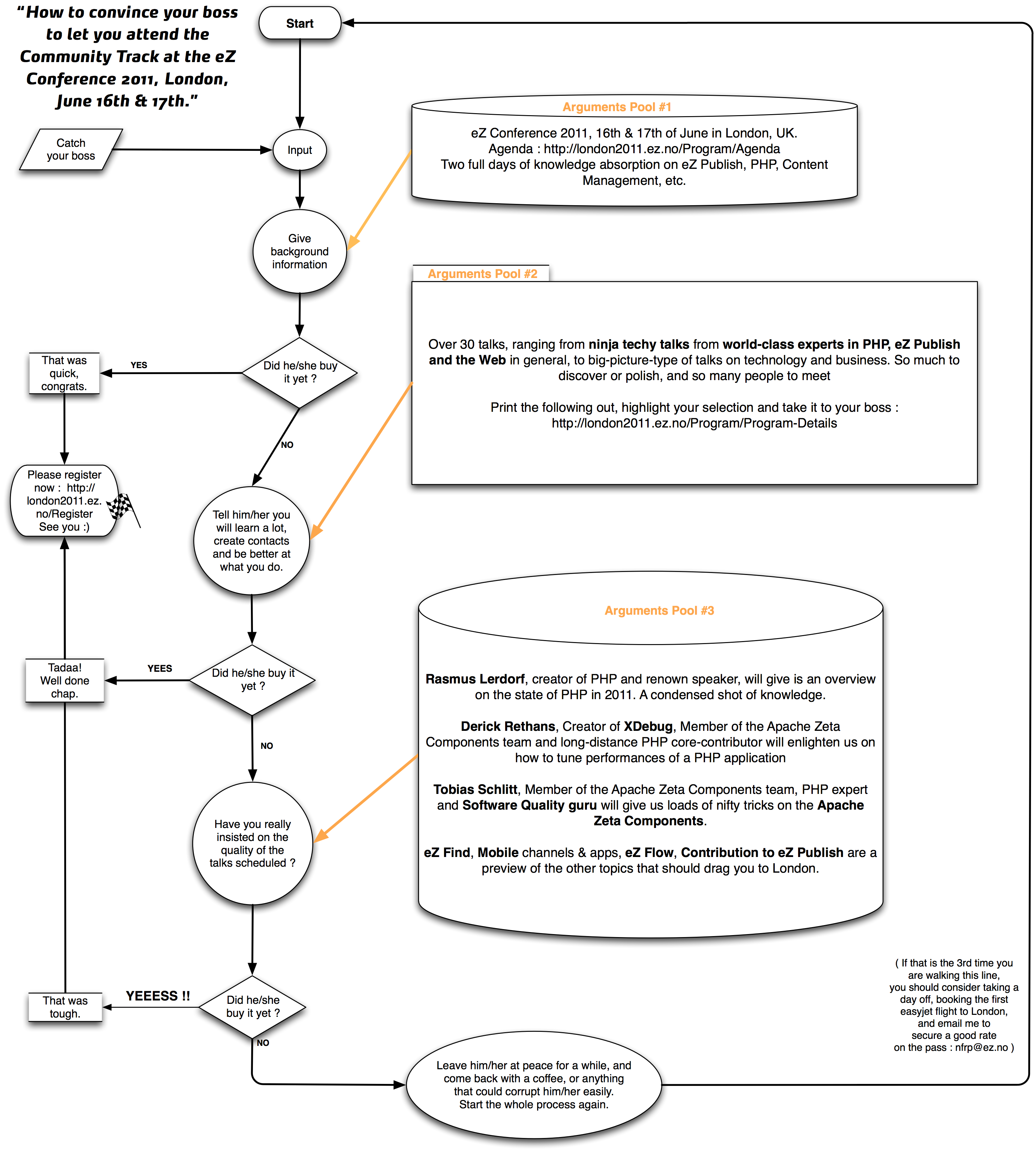
Blogs / eZ / The agenda of the eZ Conference 2011 is out ! / Cheat Sheet : How to convince your boss to let you attend the Community Track at the eZ Conference 2011, London, June 16th & 17th.

Cheat Sheet : How to convince your boss to let you attend the Community Track at the eZ Conference 2011, London, June 16th & 17th.